服务热线:

0312-6783309

您的位置:首页 > 雷火(中国)一站式服务平台 > 项目公示
项目公示

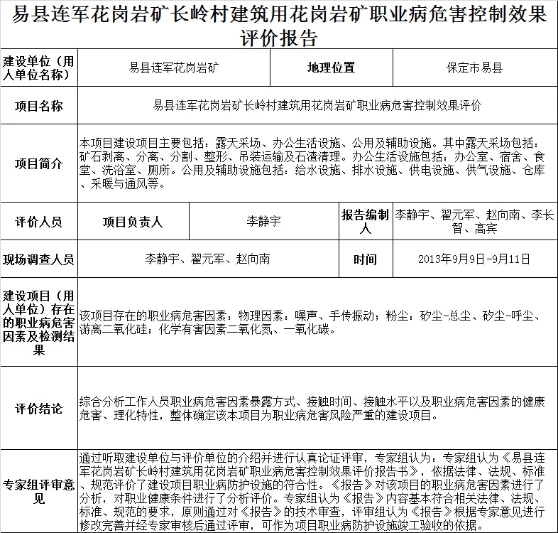
易县连军花岗岩矿长岭村建筑用花岗岩矿职业病危害控制效果评价

添加时间:2017-12-19 16:24:34   浏览次数:326  

雷火平台

电话:0312-6783309

邮编:071000

邮箱:bdkeh@sina.com

网址:http://www.gonegreenapples.com

地址:保定市北二环5699号大学科技园1-B-502

扫描进入手机站

Copyright © 雷火平台 All Rights Reserved  冀ICP备2022022307号-1   网站制作三金网络    

冀公网安备 13060202001156号